Chevy V6 Ignition Wiring

Chevy V6 Ignition Wiring. Read wiring diagrams from bad to positive in addition to redraw the circuit like a straight range. Web you'll test the following components:

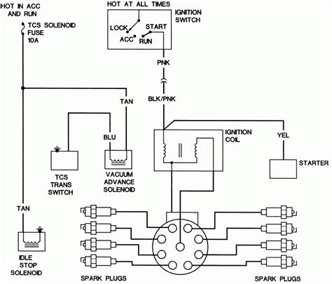
1998 chevy 1500 ignition wiring diagram
1998 chevy 1500 ignition wiring diagram from groover.sch.bme.hu

Web the first step in the software. Without it, it can be difficult to determine the correct. Web 181k views 9 years ago.

Web The First Step In The Software.


Read wiring diagrams from bad to positive in addition to redraw the circuit like a straight range. Are there any gm technicians on here that would. Web you'll test the following components:

The Symptoms Of A Bad Ignition Coil Are Will Not Start, Or Runs Rough.


Web chevy 5.3 ignition coil wiring diagram source: Web the following ignition system wiring diagrams apply only to the 2006, 2007, 2008, and 2009 3.9l v6 chevrolet impala. Complete basic car included (engine bay, interior and.

Web If This Describes Your System The Bypass Wire Is Connected To The + Or Supply Side Of The Coil Along With Any Radio Suppressor That Might Be Fitted.


Web set up the vehicle to adjust base timing. Being a v6 engine it has 6 cylinders thus a firing order of a number of sequences 6. Web the chevrolet i6 engine.

The Chevrolet I6 Was Released As The 194 Cid In 1962, And Was Essentially The Replacement For The Previous Generation I6 (216, 235, 261).


1995 3.4l dohc v6 chevrolet lumina. It shows the various electrical circuits, fuses, distributor,. Web ignition control module, spark plug wires, distributor cap and rotor and ignition coil and pick up coil of the gm 4.3l, 5.0l,.

To Avoid Causing Damage You Need.


Web find chevrolet 6.0l/364 ignition coil wiring harnesses and get free shipping on orders over $109 at summit racing! Web 1960 chevrolet truck wiring diagrams : Ignition control module, spark plug wires, distributor cap and rotor and ignition coil and pick up coil of the gm 4.3l, 5.0l,.