Chevy Column Wiring Schematic

Chevy Column Wiring Schematic. Check the attached links,instruction and guides,. How to read and interpret wiring diagrams;

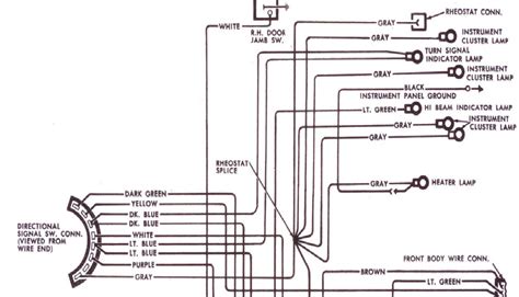
1972 chevy truck steering column wiring diagram Wiring Diagram
1972 chevy truck steering column wiring diagram Wiring Diagram from groover.sch.bme.hu

Web manual a/c wiring diagram, base for chevrolet silverado 2002 1500. Get access all wiring diagrams car. I will attach the location of the harnesses and the wiring diagram that includes the ignition switch.

Check The Attached Links,Instruction And Guides,.


Web take charge of your chevy colorado with wiring schematics many drivers of chevy colorado vehicles find that one of the most discouraging aspects of ownership. How to read and interpret wiring diagrams; Get access all wiring diagrams car.

Web Gm Steering Column Wiring Diagram.


Web i did it 1 by 1, hook up a meter to the wire, turn the left signal on and find the wire and so on. Web manual a/c wiring diagram, base for chevrolet silverado 2002 1500. Kpgklm, the links below will show exploded view and vids on steering column to aide in your repair.

Web Exploded Diagrams Are From Gm Parts & Assembly Manuals.


Not only will you be able to understand what each wire. Electrical wiring is really a potentially hazardous task if carried out. Web understanding 1985 chevy truck steering column wiring diagrams.

Steering Column Wiring Diagrams Are One Of The Most Valuable Pieces Of Information For.


I will attach the location of the harnesses and the wiring diagram that includes the ignition switch. Web the majority of a malibu wiring diagram will consist of lines and boxes that represent the wires and components connected together in the electrical system. Then i made my own wiring diagram, pinned the connectors.

Web Having A Wiring Diagram Can Make The Job Of Wiring Or Troubleshooting Your 84 Chevy Truck Much Easier.


Find this pin and more on coches y motocicletas by sebastián herrera. Here are a couple of guides that will help with this as well:. Web web understanding 1985 chevy truck steering column wiring diagrams.