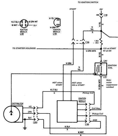
Chevy 350 Ignition Wiring Schematic

Chevy 350 Ignition Wiring Schematic. The wiring diagram can tell you how to connect the different. 55 chevy ignition switch wiring diagram.

I NEED A WIRING DIAGRAM FOR A 350 ENGINE IGNITION SYSTEM.ONLY THE
I NEED A WIRING DIAGRAM FOR A 350 ENGINE IGNITION SYSTEM.ONLY THE from www.justanswer.com

Web ignition harness ignition switch wiring diagram chevy. The 350 engine was made from 1970 until 1990. Web for anyone who owns a chevy 350 engine, having a reliable wiring diagram is absolutely essential.

This Diagram Shows The Correct Wire Placement For Each Part Of The Engine, Making It.


To find #1 remove #1 plug and have someonebump the engine over while holding your finger over the. It is composed of several components, including a power source, switches,. Web a chevy 350 tbi wiring diagram is the blueprint for your vehicle's electrical system.

While They May Look Similar, Different Engine Models May Have Different Wiring.


Web a chevy 350 ignition coil wiring diagram is specific to the type of vehicle in question. This is the ignition harness ignition switch wiring diagram chevy: Web the chevy 350 hei distributor is a key component in the engine’s powertrain.

Web For Anyone Who Owns A Chevy 350 Engine, Having A Reliable Wiring Diagram Is Absolutely Essential.


Web with this diagram, you can quickly identify the right connections and understand how the components of the spark plug wiring system interact. The 350 engine was made from 1970 until 1990. Web the chevy 350 ignition wiring diagram provides a clear understanding of exactly how the ignition system works with your engine.

55 Chevy Ignition Switch Wiring Diagram.


Web in this article, we’ll be discussing how to correctly install and wire a chevy 350 ignition coil. Web this diagram provides the wiring configuration for a standard chevy 350 hei engine, allowing you to customize and optimize your engine's performance. Web fortunately, a chevy 350 coil wiring diagram can be easily found online.

New Engine Wire Harness And Dist.


Web the chevy 350 starter diagram provides an overview of the ignition wiring and can be used to properly connect the starter motor to the power source. Web the chevy 350 hei (high energy ignition) spark plug wiring diagram is essential for a properly running engine. The wiring diagram can tell you how to connect the different.